Advertisement

ފުޓްބޯޅަ ސީޒަން ފެށުން ސެޕްޓެމްބަރުގައި، ރީޖަނަލް ލީގުތައް އޮކްޓޫބަރުގައި

6 އޮގަސްޓު 2025 - 05:26 0

އައްޒާމް އަލިފުޅު

އައްޒާމް އަލިފުޅު


ފުޓްބޯޅަ ސީޒަން ފެށުން ސެޕްޓެމްބަރުގައި، ރީޖަނަލް ލީގުތައް އޮކްޓޫބަރުގައި

6 އޮގަސްޓު 2025 - 05:26 0

ރާއްޖޭގެ ފުޓްބޯޅަ ސީޒަން ފެށުން އަންނަ މަަހަށް (ސެޕްޓެމްބަރަށް) ހަމަޖައްސައި، ރާއްޖޭގެ އެކި ސަރަހައްދުތަކުގައި ފަށާ ރީޖަނަލް ލީގުގެ ކުޅުން އޮކްޓޫބަރު މަހު ފަށާ ގޮތަށް ފުޓްބޯލް އެސޯސިއޭޝަން އޮފް މޯލްޑިވްސް (އެފްއޭއެމް) އިން ޝެޑިއުލް އާންމުކޮށްފި އެވެ.

އެފްއޭއެމްގެ ހިންގާ ކޮމިޓީގެ ދެ ވަނަ ބައްދަލުވުމަށް ފަހު، ސީޒަން ކަލަންޑަރާއި ރާއްޖޭގެ ފުޓްބޯޅައިގެ އޮނިގަނޑު ރޭވިގެންދާނެ ގޮތް ވަނީ ފާސްކޮށްފަ އެވެ. އެ ގޮތުން، ފުޓްބޯޅަ ސީޒަން ފަށާނީ އަންނަ މަހު 15 ވަނަ ދުވަހު ކުޅޭ ޗެރިޓީ ޝީލްޑް މެޗުންނެވެ. އަދި، 10 ޓީމު ވާދަކުރާ ދިވެހި ޕްރިމިއާ ލީގުގެ ކުޅުން އަންނަ މަހު 18 ވަނަ ދުވަހު ފަށަން ވަނީ ނިންމައިފަ އެވެ.

ކުރިއަށް އޮތް ސީޒަނުގައި ލީގުގައި ކުޅޭނީ 90 މެޗު ހިމެނޭހެން ދެ ބުރު ކަމަށް އެފްއޭއެމް އިން ވަނީ ނިންމައިފަ އެވެ. އަދި، ލީގުގެ ގަދަ ހަ ޓީމަކަށް 2026/2027 ގެ ލީގުން ޖާގަ ކަށަވަރުވާއިރު، ފުލަށް ދާ ދެ ޓީމެއް، ރީޖަނަލް ލީގުގެ މާލެ ލީގަށް (މިހާރުގެ ސެކަންޑް ޑިވިޝަނަށް) އޮޓޮމެޓިކުން ރެލިގޭޓްވާނެ އެވެ. އަދި، ލީގުގެ ހަތް ވަނަ އާއި އަށް ވަނަ ކުޅޭނީ މާލެ ލީގުގެ ކޮލިފިކޭޝަން ބުރުގަ އެވެ.

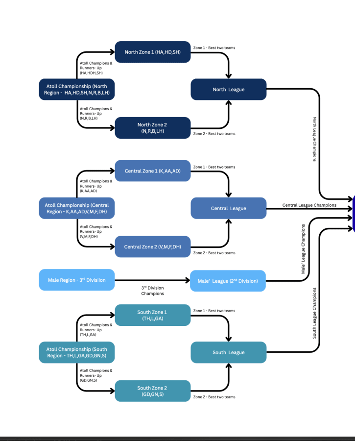
ޕްރިމިއާ ލީގުގެ ކޮލިފިކޭޝަނުގައި ކުޅޭނީ، ޕްރިމިއާ ލީގުގެ ހަތް ވަނަ އާއި އަށް ވަނަ ޓީމާއި، ނޯތު ލީގު، ސެންޓްރަލް ލީގު، ސައުތު ލީގު އަދި މާލެ ލީގު (ދެ ވަނަ ޑިވިޝަން)ގެ ޗެމްޕިއަން، ހިމެނޭ ގޮތަށް ޖުމްލަ ހަ ޓީމުގެ މެދުގަ އެވެ. މީގެ ތެރެއިން، ގަދަ ހަތަރު ޓީމެއް، 2026/2027 ގެ ލީގަށް ކޮލިފައިވާނެ އެވެ.


ރީޖަނަލް ލީގުގެ ޓީމުތަކަށް ދިވެހި ޕްރިމިއާ ލީގުން ފުރުސަތު

އެފްއޭއެމް އިން ހިއްސާކޮށްފައިވާ ރާއްޖޭގެ ފުޓްބޯޅައިގެ ޕިރަމިޑް ބެހޭގޮތަށް ބަލާއިރު، ހަތަރު ރީޖަނަލް ލީގު އެތުރިފައިވަނީ ރަށްތަކާއި އަތޮޅު މުބާރާތްތައް ބާއްވަން ފަސޭހަ ކޮށެވެ.

- ނޯތު ރީޖަން ( ޒޯން އެކެއް - ހއ. ހދ. ށ، ޒޯން ދޭއް - ނ، ރ، ބ، ޅ)

- ސެންޓްރަލް ރީޖަން (ޒޯން އެކެއް - ކ، އއ، އދ، ޒޯން ދޭއް - ވ، މ، ފ، ދ)

- ސައުތު ރީޖަން ( ޒޯން އެކެއް - ތ، ލ، ގއ، ޒޯން ދޭއް - ގދ، ފުވައްމުލައް ސިޓީ، އައްޑޫ ސިޓީ)

- މާލެ ރީޖަން (މާލެ ސިޓީ ކްލަބުތައް، ދެ ވަނަ ޑިވިޝަނުގެ ކްލަބްތައް، ތިން ވަނަ ޑިވިޝަނުގެ ކްލަބްތައް)

މިހާރު އޮތްގޮތުން، އެފްއޭއެމް އިން ވަނީ، އޮކްޓޫބަރު މަހުގެ ފުރަތަމަ ދުވަހު، ރީޖަނަލް ލީގުތަކުގެ ކުޅުން ފަށަން ނިންމައިފަ އެވެ.


އަދި، ހުރިހާ އަތޮޅު މުބާރާތެއްގެ ޗެމްޕިއަން ކަނޑައެޅުމާއި ރީޖަނަލް ލީގުތަކުގެ ޗެމްޕިއަން، އަންނަ އަހަރުގެ ފެބްރުއަރީ ފަސް ވަނަ ދުވަހު ދިވެހި ޕްރިމިއާ ލީގު ނިމުމުގެ ކުރިން، ކަނޑައެޅިގެންދާނެ އެވެ. އަދި، ދިވެހި ޕްރިމިއާ ލީގުގެ ކޮލިފިކޭޝަން އޮންނާނީ އަންނަ އަހަރުގެ މެއި މަހުގަ އެވެ.

އެފްއޭއެމް އިން 10 އަހަރު ތެރޭ ބާއްވާ ފުރަތަަމަ އަންހެން ފުޓްބޯޅަ މުބާރާތް ޑިސެމްބަރުގައި ބާއްވަން ވަނީ ތާވަލުކޮށްފަ އެވެ. އެ މުބާރާތުގައި، މުޅި ރާއްޖޭގެ އެކި ކަންކޮޅުތަކުން، ކްލަބްތަކާއި އެސްއޯއީ/އޮފީސް ޓީމުތައް ބައިވެރިވުމުގެ ވެސް ފުރުސަތު ހުޅުވާލަން ވަނީ ނިންމައިފަ އެވެ.

ދެ ވަނަ ޑިވިޝަން ފުޓްބޯޅަ މުބާރާތް އަންނަ އަހަރުގެ މާޗް މަހު 28 ފަށަން ތާވަލުކޮށްފައިވާއިރު، އަންނަ އަހަރު އޭޕްރީލް މަހު ބީޗް ފުޓްބޯޅަ މުބާރާތެއް ވެސް ވަނީ ޝެޑިއުލްކޮށްފަ އެވެ.